Ga naar de inhoud
CHOG
  • Home
  • clusters
    • wonen
    • werken
    • welzijn
  • Over ons
    • Over CHOG
    • Onze zorg
    • Verantwoording
    • Nieuws
  • Zorgprofessionals
  • Vacatures
  • Contact
  • Direct aanmelden
Vrienden van CHOG
Vrienden van CHOG
CHOG
  • Home
  • clusters
    • wonen
    • werken
    • welzijn
  • Over ons
    • Over CHOG
    • Onze zorg
    • Verantwoording
    • Nieuws
  • Zorgprofessionals
  • Vacatures
  • Contact
  • Direct aanmelden

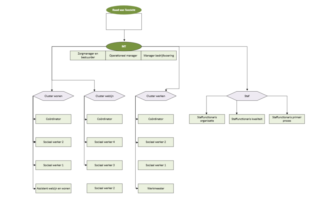
Organogram

Organogram

Terug naar Verantwoording

©2024 CHOG. All right reserved.